联贝集团

热线电话 400-1649-9258

登录

选择区域

区域

街道

请先选择区
  • 首页
  • 工商服务
    • 上海公司注册
    • 上海公司注册资金变更
    • 上海公司股权转让
    • 上海公司经营范围变更
    • 上海公司名称变更
    • 上海公司工商年检
    • 上海公司法人变更
    • 上海公司注销
  • 记账服务
    • 上海小规模代理记账
    • 上海旧账梳理
    • 上海高端财务服务
  • 税务服务
    • 上海增值税进项发票认证
    • 上海申请一般纳税人认定
    • 上海企业所得税汇算清缴
  • 咨询服务
    • 上海企业税务咨询
    • 上海个人税务咨询
    • 上海税务咨询
    • 上海资质代办
    • 上海高新认定
  • 资讯中心
    • 上海财务代理
    • 上海工商服务
    • 上海合理避税
    • 上海外资注册
    • 上海落户政策
  • 问答

  • 高档消费品消费税税率

    2026年3月18日
    admin

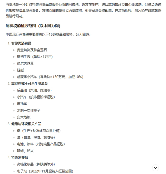
    高档消费品消费税税率因消费品种类不同而有…


    详情:高档消费品消费税税率

  • 财务软件服务合同按什么交印花税

    2026年3月18日
    admin

    财务软件服务合同按什么交印花税? 按合同…


    详情:财务软件服务合同按什么交印花税

  • 专项储备是什么科目

    2026年3月17日
    admin

    专项储备是什么科目 专项储备归入 所有者…


    详情:专项储备是什么科目

  • 在上海注册公司,哪些行业建议选择一般纳税人?

    2026年3月17日
    admin

    在 上海注册公司时,纳税人身份的选择直接…


    详情:在上海注册公司,哪些行业建议选择一般纳税人?

  • 小规模纳税人代理记账多少钱?为什么比一般纳税人便宜?

    2026年3月17日
    admin

    如今,出于企业经营发展和节约账务处理成本…


    详情:小规模纳税人代理记账多少钱?为什么比一般纳税人便宜?

  • 办营业执照需要什么证件和材料

    2026年3月17日
    knnliang

    当我们准备去办理营业执照的时候,我们应该…


    详情:办营业执照需要什么证件和材料

  • 上海注册公司需准备的材料有哪些

    2026年3月17日
    knnliang

    上海注册公司需准备的材料有哪些 1.公司…


    详情:上海注册公司需准备的材料有哪些

  • 上海松江区工商注册登记公司流程及材料

    2026年3月17日
    admin

    在“G60科创走廊”政策加持下,上海松江…


    详情:上海松江区工商注册登记公司流程及材料

  • 上海注册公司要了解的合理避税技巧

    2026年3月17日
    admin

    新 注册公司来说,增值税、企业所得税、个…


    详情:上海注册公司要了解的合理避税技巧

  • 所得税申报是什么

    2026年3月16日
    admin

    所得税申报是什么 所得税申报是指纳税人按…


    详情:所得税申报是什么
上一页 下一页

搜索

最新文章

  • 个人所得税缴纳税率是多少

    2026年3月31日
  • 外资企业经营期限到了怎么办

    2026年3月31日
  • 固定资产折旧的会计分录

    2026年3月31日

资讯分类

  • 合理避税
  • 外资注册
  • 工商服务
  • 落户政策
  • 财务代理

归档

  • 2026 年 3 月
  • 2026 年 2 月
  • 2026 年 1 月
  • 2025 年 12 月
  • 2025 年 11 月
  • 2025 年 10 月
  • 2025 年 9 月
  • 2025 年 8 月
  • 2025 年 7 月
  • 2025 年 6 月
  • 2025 年 5 月
  • 2025 年 4 月
  • 2025 年 3 月
  • 2025 年 2 月
  • 2025 年 1 月
  • 2024 年 12 月
  • 2024 年 11 月
  • 2024 年 10 月
  • 2024 年 9 月
  • 2024 年 8 月
  • 2024 年 7 月
  • 2024 年 6 月
  • 2024 年 5 月
  • 2024 年 4 月
  • 2024 年 3 月
  • 2024 年 2 月
  • 2024 年 1 月
  • 2023 年 12 月
  • 2023 年 11 月
  • 2023 年 10 月
  • 2023 年 9 月
  • 2023 年 8 月
  • 2023 年 7 月
  • 2023 年 6 月
  • 2023 年 5 月
  • 2023 年 4 月
  • 2023 年 3 月
  • 2023 年 2 月
  • 2023 年 1 月

标签

一个人可以注册公司吗 上海代理记账一年多少钱 上海外资企业注册有哪些注册类型 上海注册公司一般需要多长时间 上海注册公司工商年报需注意什么 上海注册公司流程和费用 上海注册公司需要什么材料和手续? 上海注册公司需要哪些材料 上海注册公司需要多少钱 上海注册贸易公司需要什么条件 个人所得税怎么计算? 中华人民共和国外商投资企业和外国企业所得税法实施细则 什么是企业年金 什么是少数股东权益 什么是权责发生制 什么是核定征收 什么是自然人 什么是营业执照 什么是隐名股东 什么是风险纳税人 公司监事可以是股东吗 办理营业执照的流程 在上海如何注册公司 增值税税负率计算公式 外国人在中国注册公司是内资还是外资 外资公司有什么优势 注册外资公司有什么资本要求 居住证是什么 应纳税所得额如何计算? 怎么样注册公司 怎样办理营业执照 损益类科目都有哪些 教育费附加税率 权责发生制是什么意思 查账征收与核定征收的区别? 注册公司流程及费用 流转税是什么意思 监事承担什么责任 股东权益是什么 自然人是什么意思 营业执照年检所需资料有哪些 营业执照怎么办理 要承担什么责任 资产负债率计算公式 需要准备什么材料 需要哪些资料)

关注我们

  • Twitter
  • Instagram
  • LinkedIn
  • WhatsApp
  • Facebook
联贝集团

联贝集团

所在地区:上海嘉定区

联系方式 400-165-9298

详细地址:中冶祥腾城市广场-3号楼1712-1717

网站地图

  • 上海公司法人变更
  • 上海公司注册
  • 上海公司注册资金变更
  • 上海公司注销
  • 个人税务咨询
  • 企业所得税汇算清缴
  • 企业税务咨询
  • 公司名称变更
  • 公司工商年检
  • 公司经营范围变更
  • 公司股权转让
  • 增值税进项发票认证
  • 小规模代理记账
  • 旧账梳理
  • 申请一般纳税人认定
  • 税务咨询
  • 资讯中心
  • 资质代办
  • 问答
  • 问题
    • 动态
    • 提问
    • 标签
    • 类别
    • 资料页
  • 高新认定
  • 高端财务服务

联贝集团 版权所有 2012-2026 备案号 网络安全